How to install Microsoft SQL Server 2022 manually
Topic
- How do I install Microsoft SQL Server 2022 manually?
Environment
- Component: Microsoft SQL Server 2022
- Control System: Vanguard v4.34 or newer; Display Studio v4.17 or newer
Steps
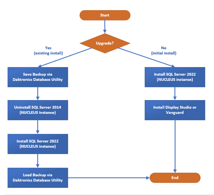
IMPORTANT: These install steps are only necessary if an error occurs during installation of SQL Server 2022 or during an upgrade of an existing SQL Server 2014.
IMPORTANT: For Display Studio, if the server computer is updated to SQL Server 2022 then all client workstations need to be SQL Server 2022.
IMPORTANT: For Display Studio versions older than 4.17, refer to: How to install Microsoft SQL Server 2014 manually
Upgrading - Uninstall SQL Server 2014 (NUCLEUS instance)
The 32-bit version of SQL Server 2014 SP2 Express installed does not support an in-place upgrade to 64-bit version of SQL Server 2022 Express. These steps outline how to ensure a backup exists and how to uninstall the old instance prior to installing the newer version of SQL Server.
- Ensure there is a recent backup (.nucbak file extension):
- Nucleus Server will automatically create a backup of the databases at 7-day intervals and save to C:\ProgramData\Daktronics\Nucleus Server\Backup
- Optionally, you can manually save a new backup via Daktronics Database Utility: https://www.daktronics.com/en-us/support/kb/000024154
Note: The .nucbak file contains the SQL Server backup files (.bak) for each of the databases.
- Within Windows Settings, go to Apps > Installed Apps.
- Type SQL Server 2014 in the filter.
- Find Microsoft SQL Server 2014 and click the ... then select Uninstall.
Note: Microsoft SQL Server 2014 Setup and Microsoft SQL Server 2014 Transact-SQL ScriptDom will be automatically uninstalled if there are no other instances.
- Click Uninstall in the confirmation prompt.
- Click Remove in the SQL Server 2014 window.
- Select Instance - Ensure NUCLEUS is selected as the instance to remove.
- Select Features - Check all checkboxes.
- Complete - Review status and click Close.
- Restart the computer and then follow the steps below to install SQL Server 2022 (NUCLEUS instance).
Install SQL Server 2022 (NUCLEUS instance)
- Download Microsoft SQL Server 2022 Express from Microsoft’s website
- Click the Custom installation type.
- Specify a temporary location for the download of additional installation files.
- Click Install to begin the download of additional installation files.
- The SQL Server Installation Center window will appear after the successful download of additional installation files.
- Within the Installation menu, click New SQL Server standalone installation or add features to an existing installation.
- License Terms - Check the box to accept license terms and click Next.
- Microsoft Update - Optionally check the box for Use Microsoft Update to check for updates and click Next.
- Extended support for security updates ends January 11, 2033 https://learn.microsoft.com/en-us/lifecycle/products/sql-server-2022
- Note: As with regular Windows updates, running updates to SQL Server should be done according to maintenance schedules to minimize downtime.
- Install Rules – Ensure that there are no failures and click Next.
-
- Note: If a warning is reported for Windows Firewall, that can generally be ignored since Display Studio will add an exception and Vanguard does not require remote access. For additional details, see https://learn.microsoft.com/en-us/sql/sql-server/install/configure-the-windows-firewall-to-allow-sql-server-access?view=sql-server-ver16
- Azure Extension for SQL Server - If this install step is presented, ensure that Azure Extension for SQL Server is unchecked and click Next.
- Feature Selection - Ensure that Database Engine Services is the only checked box and click Next.
- Instance Configuration - Change the Named instance and Instance ID from SQLExpress to NUCLEUS.
- Server Configuration - Leave the defaults and click Next.
- Database Engine Configuration - Add the local computer's administrators group and click Next.
Note: Non-English operating systems may need to use a language-specific name for the administrators group, for example:
-
- French - Administrateurs
- German - Administratoren
- Spanish - Administradores
- Installation Progress - This step may take several minutes to complete.
- Complete - Review the status and click Close.
- Delete the temporary install files created in Step 3 (ex. C:\SQL2022) if desired; this is optional.
Upgrade - Load Previous Nucleus Database Backup
The install of SQL Server 2022 (NUCLEUS instance) will be missing the Nucleus Database and Nucleus Log databases. Following these steps will restore the previous data. Additional information on Daktronics Database Utility: https://www.daktronics.com/en-us/support/kb/000024154
- Open the folder C:\Program Files (x86)\Daktronics\Nucleus Server\Database Utility.
- Run the Daktronics Database Utility application.
- Click Load.
- Click Yes at the Restore Warning prompt.
- Browse to the .nucbak file that was previously saved.
- Verify prompt stating successful operation.
- Open Display Studio or Vanguard and verify latest data from backup.
- Optionally delete the original database folder at C:\Program Files (x86)\Microsoft SQL Server\MSSQL12.NUCLEUS.
- IMPORTANT: Do not delete any files in the new database folder at C:\Program Files\Microsoft SQL Server\MSSQL16.NUCLEUS.
Troubleshooting
Install logs can be found in C:\Program Files\Microsoft SQL Server\160\Setup Bootstrap\Log. For details, refer to https://learn.microsoft.com/en-us/sql/database-engine/install-windows/view-and-read-sql-server-setup-log-files?view=sql-server-ver16
KB ID: 000030137
DISCLAIMER: Use of this content may void the equipment warranty, please read the disclaimer prior to performing any service of the equipment.
DAKTRONICS DOES NOT PROMISE THAT THE CONTENT PROVIDED HEREIN IS ERROR-FREE OR THAT ANY DEFECTS WILL BE CORRECTED, OR THAT YOUR USE OF THE CONTENT WILL PROVIDE SPECIFIC RESULTS. THE CONTENT IS DELIVERED ON AN "AS-IS" AND "AS-AVAILABLE" BASIS. ALL INFORMATION PROVIDED IN THIS ARTICLE IS SUBJECT TO CHANGE WITHOUT NOTICE. DAKTRONICS DISCLAIMS ALL WARRANTIES, EXPRESS OR IMPLIED, INCLUDING ANY WARRANTIES OF ACCURACY, NON-INFRINGEMENT, MERCHANTABILITY AND FITNESS FOR A PARTICULAR PURPOSE. DAKTRONICS DISCLAIMS ANY AND ALL LIABILITY FOR THE ACTS, OMISSIONS AND CONDUCT OF YOU OR ANY THIRD PARTIES IN CONNECTION WITH OR RELATED TO YOUR USE OF THE CONTENT. ADJUSTMENT, REPAIR, OR SERVICE OF THE EQUIPMENT BY ANYONE OTHER THAN DAKTRONICS OR ITS AUTHORIZED REPAIR AGENTS MAY VOID THE EQUIPMENT WARRANTY. YOU ASSUME TOTAL RESPONSIBILITY FOR YOUR USE OF THE CONTENT AND ANY LINKED CONTENT. YOUR SOLE REMEDY AGAINST DAKTRONICS FOR DISSATISFACTION WITH THE CONTENT IS TO STOP USING THE CONTENT. THIS LIMITATION OF RELIEF IS A PART OF THE BARGAIN BETWEEN THE PARTIES.
The above disclaimer applies to any property damage, equipment failure, liability, infringement, or personal injury claim arising out of or in any way related to your use or application of the content, whether such claim is for breach of contract, tort, negligence or any other cause of action.